Building My Personal AI Stack in a Homelab β A Journey to Smarter Tools
Ever dreamt of having your own AI stack that you can control, tweak, and build upon β without relying entirely on cloud APIs? That’s what Iβve done with my homelab. This post walks you through the components of my AI stack, how I use it across different tools, and hopefully inspires you to build your own.
π Why I Built a Personal AI Stack#
In a world where most AI tools are cloud-locked and usage-limited, I wanted something private, flexible, and local β an AI assistant I could shape to my needs. Whether I’m brainstorming, coding, automating, or organizing my life β this stack powers it all.
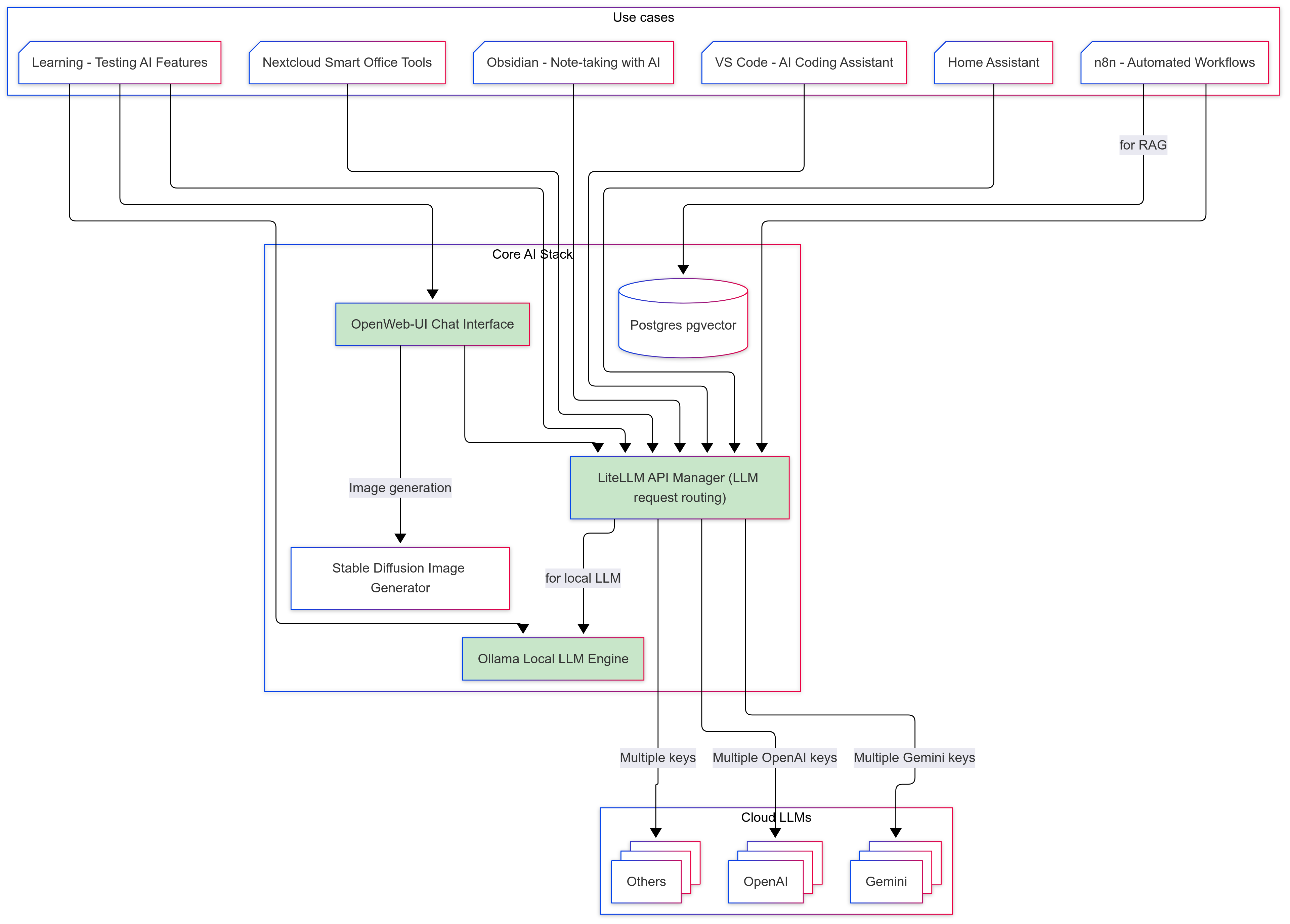
π§© Architecture Overview#
!
π οΈ Core Components Explained#
π§ Ollama β Local LLM Runner#
Ollama acts as the engine to run Large Language Models (LLMs) locally on my hardware. It’s optimized, efficient, and supports multiple open-source models like LLaMA, Mistral, and more.
π¬ OpenWeb-UI β The Friendly Face#
This is the user interface for chatting with LLMs. It connects to Ollama or routes through LiteLLM. I like it for its clean design, chat history, and plugin support.
π LiteLLM β API Management & Routing#
This server is the smart API orchestrator. It allows:
-
Key & quota management
-
Routing requests between local (Ollama) and cloud providers (OpenAI, Gemini)
-
Load balancing between different models and endpoints
Perfect for managing API usage in a multi-service setup.
π¨ Stable Diffusion β AI Art Generator#
Using local models, I can generate stunning AI images without sending data to the cloud. It integrates well with OpenWeb-UI for seamless text-to-image tasks.
π§ How I Use This Stack Daily#
βοΈ Obsidian β Smart Note-Taking#
With AI-powered plugins, Obsidian connects to my stack to generate content, summaries, and brainstorm ideas. Itβs like having a creative co-pilot for journaling and knowledge management.
π» VS Code β Code with a Brain#
Using the Cline extension, my VSCode connects to the stack for code generation, debugging help, and explanations. Itβs like ChatGPT, but self-hosted and customized for my workflows.
ποΈ Nextcloud β Office, but Smarter#
Think Google Docs or MS Office with AI β powered by my own backend. Summarizing documents, writing reports, or generating slides with AI help β all done privately.
π Home Assistant β My Smart Home Butler#
By integrating with Home Assistant, I can interact with my home using natural language:
βHey Jarvis, howβs the weather?β
βTurn off all the lights and summarize todayβs news.β
π n8n β Automated AI Workflows#
This no-code/low-code automation platform connects with my stack to run tasks like:
-
Auto-generating replies
-
Summarizing emails
-
Creating blog outlines from notes
π§ͺ Experiments#
My AI lab wouldn’t be complete without a test bench. I use my stack to prototype new AI use cases β like PDF summarizers, chatbots, or creative writing tools β quickly and without limits.
π§° Hardware + Software Stack#
| Component | Details |
|---|---|
| GPU | NVIDIA GTX 1660 Super |
| Host | Linux container (LXC/Docker) |
| AI Support | NVIDIA Docker + CUDA libraries |
| Models | LLaMA, Mistral, OpenAI GPT, Gemini |
| Image Models | Stable Diffusion, SDXL, DreamShaper |
This setup balances power and affordability β and is more than enough for most personal LLM and image generation tasks.
π Final Thoughts#
Building my own AI stack was one of the most empowering things Iβve done in recent years. It gave me:
-
Full control over AI tools
-
Endless ways to innovate
-
A privacy-first way to use generative AI
If you’re into homelabs, automation, or just want to explore AI beyond APIs β this setup is a great place to start. And you donβt need enterprise GPUs to get started β just a bit of curiosity and tinkering spirit.
π‘ Inspired to Build Your Own?#
Feel free to copy this architecture, tweak it, or even ask me questions. Your personal AI assistant is just a homelab away.